
A cup of ruby pink hibiscus tea not solely warms the physique in winter however can be identified to spice up the immune system, management blood stress, and cut back physique weight. And right here is but another excuse to take pleasure in this tea—it could assist fight Alzheimer’s illness.
Professor Kyong-Tai Kim and Ph.D. candidate Kyung Won Jo (Department of Life Sciences) at POSTECH have verified that the gossypetin present in hibiscus prompts microglia, the resident immune cell within the mind. The analysis staff additionally demonstrated that microglia scavenge amyloid-beta (Aβ) within the mind to ameliorate cognitive impairments introduced on by Alzheimer’s illness (AD).
AD begins as Aβ and Tau protein aggregates kind deposits within the mind tissue. Microglia internalize such aggregates (phagocytosis) to guard the mind. However, incessant publicity to Aβ will finally exhaust the microglia, resulting in a continual inflammatory response and damages within the nerve cells. As a end result, the sufferer suffers cognitive decline and memory loss.
While on the lookout for a brand new AD therapy with out serious side effects, the POSTECH staff targeted on gossypetin, a flavonoid compound present in hibiscus, often known as Hibiscus sabdariffa or roselle.
The analysis staff handled AD mannequin mice with gossypetin via intragastric administration for 3 months and concluded that their impaired reminiscence and cognition have been virtually restored to the conventional degree. Furthermore, they noticed a lower within the varied sorts of Aβ aggregates, that are generally discovered within the brain tissue with AD-type dementia.
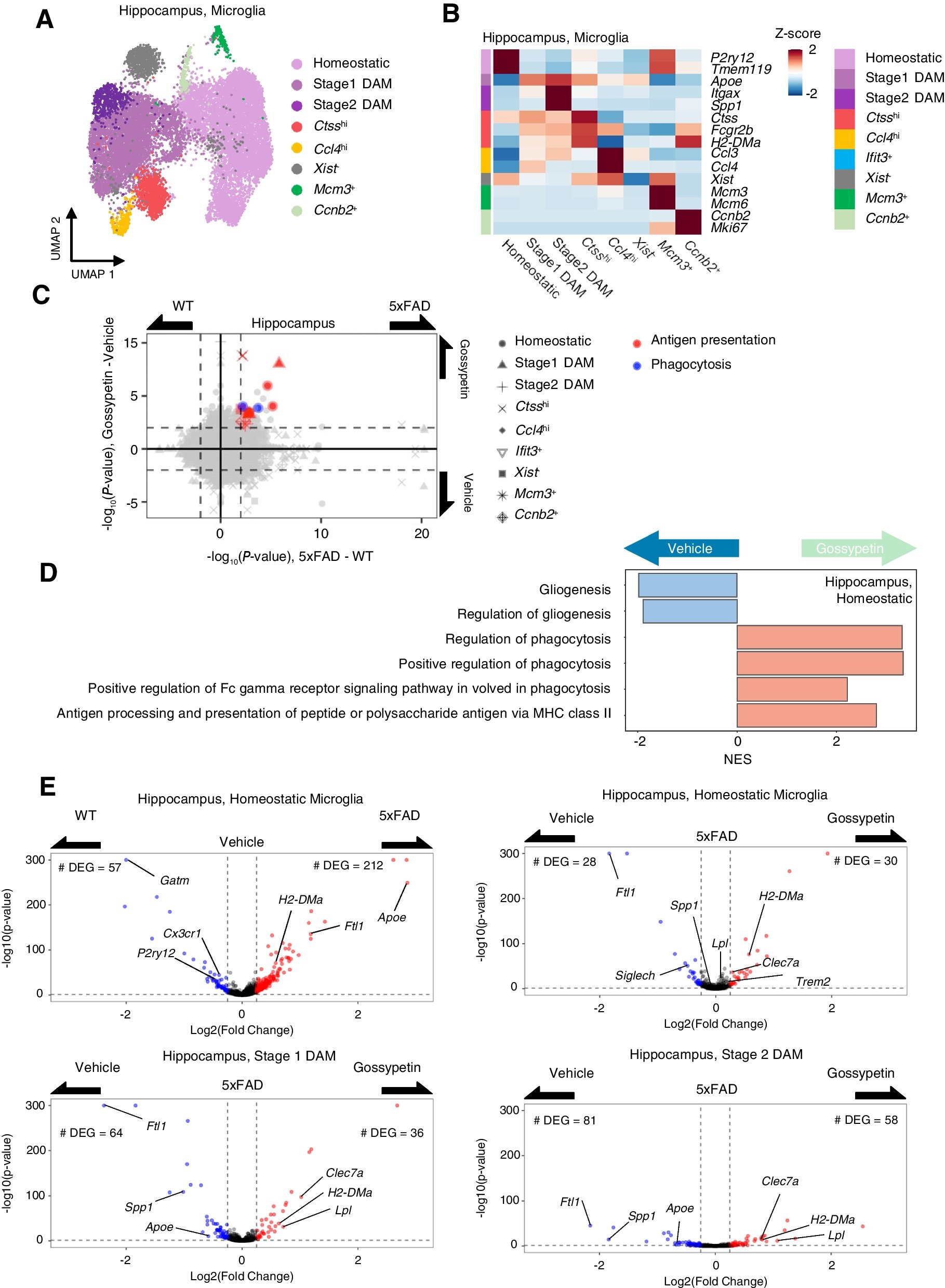
The researchers then collaborated with Professor Jong Kyoung Kim (Department of Life Sciences at POSTECH) and proceeded with single-cell RNA sequencing. The evaluation demonstrated that gossypetin prevented the expression of genes related to gliosis, which promotes continual inflammatory reactions, whereas rising the expression of genes related to Aβ phagocytosis. In different phrases, gossypetin facilitated microglia’s Aβ clearance.
Professor Kyong-Tai Kim defined, “We have confirmed that eradicating Aβ aggregates deposited within the mind is efficient in stopping and treating dementia. Gossypetin from hibiscus will contribute to the event of a protected and inexpensive drug for sufferers affected by AD.”
The research was printed in Alzheimer’s Research & Therapy, and clinical trials are deliberate for growing dementia prevention and therapy that use gossypetin.
Kyung Won Jo et al, Gossypetin ameliorates 5xFAD spatial studying and reminiscence via enhanced phagocytosis towards Aβ, Alzheimer’s Research & Therapy (2022). DOI: 10.1186/s13195-022-01096-3
Provided by
Pohang University of Science & Technology (POSTECH)
Citation:
Gossypetin present in hibiscus might assist fight Alzheimer’s illness (2022, November 16)
retrieved 16 November 2022
from https://medicalxpress.com/news/2022-11-gossypetin-hibiscus-combat-alzheimer-disease.html
This doc is topic to copyright. Apart from any honest dealing for the aim of personal research or analysis, no
half could also be reproduced with out the written permission. The content material is supplied for info functions solely.


Discussion about this post